CHÔMAGE TEMPORAIRE OU INCAPACITÉ DE TRAVAIL ?
Absence pour maladie ou quarantaine obligatoire? En raison des changements rapides de règles, il n’est pas toujours évident de connaître vos droits. Ce tract vous explique à quoi vous avez droit pour ces absences pendant la crise du corona.
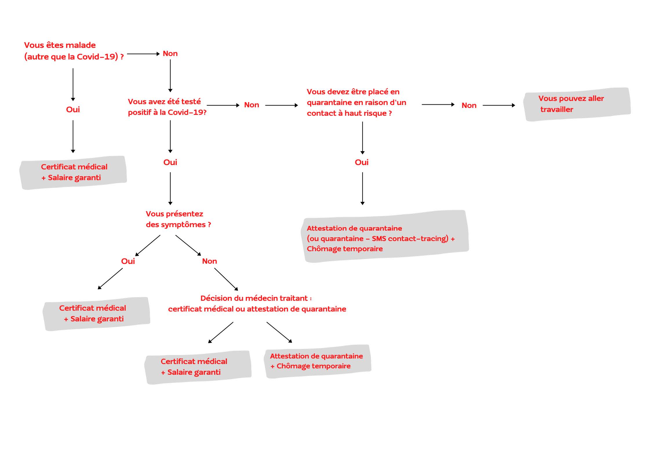
Si vous êtes malade, mais n’avez pas le corona, ce sont les règles normales qui s’appliquent : votre certificat médical couvre votre absence et vous avez droit à votre salaire garanti (et ensuite à votre allocation de maladie). Ces règles s’appliquent également lorsque vous avez été testé positif au corona et présentez des symptômes.
Si vous avez été testé positif mais ne présentez pas de symptômes, votre médecin-traitant décide s’il vous décerne un certificat médical ou une attestation de quarantaine.
Si vous n’avez pas été testé positif au corona, mais devez bien être placé en quarantaine en raison d’un contact à haut risque, votre médecin vous prescrit une attestation de quarantaine. Le sms que vous recevez du service de contact-tracing est lui aussi considéré comme une attestation de quarantaine.
Vous ne pouvez jamais être obligé d’aller travailler pendant votre période de quarantaine. Votre employeur ne peut pas vous obliger non plus de prendre des heures supplémentaires ou d’engager des congés pendant votre quarantaine. Vous avez droit pendant cette période à une allocation de chômage temporaire.
Vous travaillez dans les soins? Dans ce cas, très exceptionnellement, il peut vous être demandé de tout de même venir travailler, uniquement sur une base volontaire, pour garantir la continuité minimale des soins.
Si c’est le cas, vous pouvez aussi être occupé dans un service COVID ! Cette exception ne peut être invoquée pour le personnel d’appui, comme le personnel d’entretien ou le personnel de cuisine.











